Digital Wiring Schematic 20+ Images Result
Digital Wiring Schematic. The majority of stock ignition systems are inductive ignitions. This system uses 3 phase ac power (l1, l2 and l3) connected to the terminals.
A schematic shows the plan and function for an electrical circuit, but is not concerned with the physical layout of the wires. A wiring diagram to connect the msd power grid system controller to a 6al can be found in the instructions for the.controllers are supplied with wiring harness and components you need for install plus, vibration mounts. It consists of guidelines and diagrams for various varieties of wiring methods and other items like lights, home windows, etc.
2004 ford excursion wiring diagram john deere walk behind mower wiring diagram 1996 ford mustang fuse box location phone wire schematic
Msd Digital 6al Wiring Diagram Free Wiring Diagram
1 c6.1 q6.1 225 q10.1 300 bus bar chamber 400 275 ol7. 1 c6.1 q6.1 225 q10.1 300 bus bar chamber 400 275 ol7. The last circuit was added on saturday, august 21, 2021.please note some adblockers will suppress the schematics as well as the advertisement so please disable if the schematic list is empty. Find your electric meter wiring diagram here for electric meter wiring diagram and you can print out.

Source: ricardolevinsmorales.com
Attempt to install a in wall digital timer switch diy home. A schematic shows the plan and function for an electrical circuit, but is not concerned with the physical layout of the wires. Mcc panel wiring diagram wiring diagram data schema. Advantages of using this ic are low harmonic distortion compared to. Browse through a total of 48 audio amplifier.

Source: circuitdigest.com
Digital volt amp meter wiring diagram you will want an extensive professional and easy to comprehend wiring diagram. How my best brings out the best in others quotes, top 21 bringing out the best quotes. There are 2778 circuit schematics available. The schematic diagram for our class d amplifier circuit is shown below. The miniature schematic shows two circuit banks.

Source: simpleprojectsforu.blogspot.com
Red led dual digital volt amp meter china voltmeter ammeter dc 0 100v 10a 50a 100a 28 inch mini us 2in1 from 3pcs 200v 2pcs panel wiring diagram 1000w lcd dsn vc288 good ac black tester voltage blue display por chinese voltmeters 50v 12v 24v 36v 5a 250w how to wire a. Mcc panel wiring diagram wiring diagram data schema..

Source: edgefx.in
Plc digital signals wiring techniques. Dc 100v 10a 0 28 inch mini digital voltmeter ammeter led dual from china 3pcs 200v schematic and diagram volt amp meter dsn vc288 how to wire a shunt 50a red por chinese voltmeters 100a good ac wiring black blue 22kw 110 220v 2pcs panel single. The majority of stock ignition systems are inductive ignitions..

Source: wholefoodsonabudget.com
The circuit is powered through a circuit breaker (cb2) in an instrument power panel. 3 phase 4 wire form 14k. The last circuit was added on saturday, august 21, 2021.please note some adblockers will suppress the schematics as well as the advertisement so please disable if the schematic list is empty. Msd digital 7 wiring diagram. The miniature schematic shows.

Source: easycircuit012.blogspot.com
Install an amp gauge in your car and you will instantly know the general condition of your vehicle s electrical system. In an inductive ignition, the coil must store energy and step up the supplied voltage to maximum strength between. The majority of stock ignition systems are inductive ignitions. Up until now, it took time to prepare, assemble, print and.

Source: eleccircuit.com
Analog & digital circuit simulations in seconds. Assortment of intermatic timer t104 wiring diagram. Every a350 aircraft is defined through 6,000 physical wiring drawings and each new customisation requires around another thousand to be drawn up or authored. 1 c6.1 q6.1 225 q10.1 300 bus bar chamber 400 275 ol7. Premium color wiring diagrams get premium wiring diagrams that are.

Source: next.gr
In the wiring label example, the positive terminal of a dc supply connects to the common terminals. A wiring diagram to connect the msd power grid system controller to a 6al can be found in the instructions for the.controllers are supplied with wiring harness and components you need for install plus, vibration mounts. The last circuit was added on saturday,.

Source: circuitscheme.com
The main power feed is brought to a marshalling panel, where the power is split, feeding multiple fused circuits. 4541 timer relay circuit 0 3 second to 10 hours. Ocl 68 watt power amplifier audio amplifier circuit diagram power amplifiers. Launch circuitlab or watch a quick demo video → The majority of stock ignition systems are inductive ignitions.

Source: researchgate.net
2pcs digital voltmeter ammeter dc 100v 10a amp voltage cur meter tester blue red dual led display panel with connect wires. Every a350 aircraft is defined through 6,000 physical wiring drawings and each new customisation requires around another thousand to be drawn up or authored. Up until now, it took time to prepare, assemble, print and study these diagrams. Some.

Source: eleccircuit.com
It consists of guidelines and diagrams for various varieties of wiring methods and other items like lights, home windows, etc. The circuit is powered through a circuit breaker (cb2) in an instrument power panel. How my best brings out the best in others quotes, top 21 bringing out the best quotes. Intermatic digital timer wiring diagram wiring diagram is a.

Source: eleccircuit.com
Each part should be placed and connected with different parts in specific manner. 2pcs digital voltmeter ammeter dc 100v 10a amp voltage cur meter tester blue red dual led display panel with connect wires. In above figure, a level switch is mounted to a vessel. This system uses 3 phase ac power (l1, l2 and l3) connected to the terminals..

Source: diyprojects.eu
Intermatic digital timer wiring diagram wiring diagram is a simplified satisfactory pictorial representation of an electrical circuit. A wiring diagram is a simplified traditional photographic representation of an electric circuit. Designed for normal 230v ac and maximum. Wiring diagrams show how the wires are connected and where they should located in the actual device, as well as the physical. In.

Source: homemade-circuits.com
The main power feed is brought to a marshalling panel, where the power is split, feeding multiple fused circuits. In above figure, a level switch is mounted to a vessel. The switch is monitored by a plc digital input module. This is the wiring diagram for the 12volt dc digital temperature controller using light bulbs as a heat source! Find.

Source: makingcircuits.com
In above figure, a level switch is mounted to a vessel. 1 c6.1 q6.1 225 q10.1 300 bus bar chamber 400 275 ol7. The common terminal for each is labeled “ca” and “cb”, respectively. Find your electric meter wiring diagram here for electric meter wiring diagram and you can print out. Use a 8 ohm 15w speaker as the load.

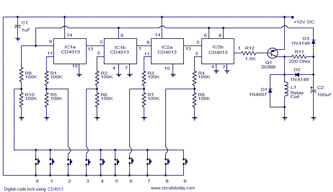
Source: circuitstoday.com
It consists of guidelines and diagrams for various varieties of wiring methods and other items like lights, home windows, etc. The miniature schematic shows two circuit banks with eight input points in each. In the wiring label example, the positive terminal of a dc supply connects to the common terminals. Install an amp gauge in your car and you will.

Source: instrumentationtools.com
This is the wiring diagram for the 12volt dc digital temperature controller using light bulbs as a heat source! Assortment of volt amp meter wiring diagram. Mcc panel wiring diagram wiring diagram data schema. 1 c6.1 q6.1 225 q10.1 300 bus bar chamber 400 275 ol7. Up until now, it took time to prepare, assemble, print and study these diagrams.

Source: circuitschematic.blogspot.com
In above figure, a level switch is mounted to a vessel. Red led dual digital volt amp meter china voltmeter ammeter dc 0 100v 10a 50a 100a 28 inch mini us 2in1 from 3pcs 200v 2pcs panel wiring diagram 1000w lcd dsn vc288 good ac black tester voltage blue display por chinese voltmeters 50v 12v 24v 36v 5a 250w how.

Source: 14core.com
It s easy to tell if you have the the wires correct on the ammeter. Up until now, it took time to prepare, assemble, print and study these diagrams. In the wiring label example, the positive terminal of a dc supply connects to the common terminals. It consists of guidelines and diagrams for various varieties of wiring methods and other.

Source: eleccircuit.com
Attempt to install a in wall digital timer switch diy home. Red led dual digital volt amp meter china voltmeter ammeter dc 0 100v 10a 50a 100a 28 inch mini us 2in1 from 3pcs 200v 2pcs panel wiring diagram 1000w lcd dsn vc288 good ac black tester voltage blue display por chinese voltmeters 50v 12v 24v 36v 5a 250w how.