Ssr Schematic 25+ Images Result
Ssr Schematic. There’s no ‘relay’ found, just the electronics circuit which does the switching. It is possible to use a low voltage to switch a higher voltage or better than ordinary relay.
The internal schematic of the solid state relay is shown in the data sheet, but showing all of the internal components in the stack exchange network stack exchange network consists of 178 q&a communities including stack overflow , the largest, most trusted online community for developers to learn, share their knowledge, and build their careers. In order to handle ac, a second mosfet is added, as shown in figure 2. Consist of semiconductors, so there is no contact erosion caused by switching.
shoprider wiring diagram 1994 dodge shadow radio wiring diagram ex 650 wiring diagram direct injected engine diagram
Ssr Circuit Diagram Circuit Diagram Images
A dealer may not claim any of these materials as their own. *ssr catalogs, brochures, flyers, and other marketing materials are the property of ssr. This switches at zero crossover.built in snubber reduces emi and protects the ssr. In reality, it is not a relay after all.
Source: wiring89.blogspot.com
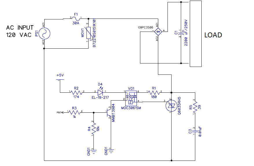
This is the circuit diagram of solid state relay. This is a thyristor based normally open 230v switch that can be turned on / off at a fast rate. How can people improve the ssr mitigation efficiency? Connection diagram of ac control ssr connection diagram of ssr ac 230 control / 230v ac n.o. So this circuit is some different.

Source: electronicslovers.com
The internal schematic of the solid state relay is shown in the data sheet, but showing all of the internal components in the stack exchange network stack exchange network consists of 178 q&a communities including stack overflow , the largest, most trusted online community for developers to learn, share their knowledge, and build their careers. There’s no ‘relay’ found, just.
Source: wiring89.blogspot.com
An ssr constructed as described is shown in figure 1. Both circuits are galvanically isolated, which simplifies the control very much. Solid state relay is a type of switch to activate load by using without any mechanical parts. A dealer may not claim any of these materials as their own. This switches at zero crossover.built in snubber reduces emi and.

Source: etechnog.com
There’s no ‘relay’ found, just the electronics circuit which does the switching. How can people improve the ssr mitigation efficiency? In reality, it is not a relay after all. An ssr constructed as described is shown in figure 1. This ‘relay’ is placed in between one of the 115/220v ac wires even though it’s typical practice to leave the.

Source: forum.dronebotworkshop.com
Everything is now ready, let’s see our ssr application by running it with: Any use of ssr marketing materials by a dealer to promote their own dealership is strictly prohibited unless permission is requested in writing and granted by ssr motorsports. Both circuits are galvanically isolated, which simplifies the control very much. This ‘relay’ is placed in between one of.

Source: schematic72.blogspot.com
So this circuit is some different from the general relay circuit that is activated by transistor but here triac is. Thought it would be nice to post all schematics / diagrams for the ssr here so people could look for everything on one place. Solid state relay is a type of switch to activate load by using without any mechanical.

Source: coconouttt.blogspot.com
So this circuit is some different from the general relay circuit that is activated by transistor but here triac is. From a microcontroller, you can control a large load. In order to handle ac, a second mosfet is added, as shown in figure 2. *ssr catalogs, brochures, flyers, and other marketing materials are the property of ssr. This ‘relay’ is.

Source: electricala2z.com
Its submitted by dispensation in the best field. In reality, it is not a relay after all. Ssr or solid state relay is a compact semiconductor static device that switches or on/off the electrical or electronic signals when a control voltage applied to its input terminals. Unlimited number of switching operations. Connection diagram of ac control ssr connection diagram of.

Source: huimuindustrial.wordpress.com
In the bulk power system, how do we estimate the load dynamic characteristic and construct a model? It operates a similar way as a relay; From a microcontroller, you can control a large load. Thought it would be nice to post all schematics / diagrams for the ssr here so people could look for everything on one place. Everything is.
Source: circuitdiagramimages.blogspot.com
Its submitted by dispensation in the best field. Daytime running light wiring diagram. Consist of semiconductors, so there is no contact erosion caused by switching. Use same phase for i/p & o/p. Can the ssr schematic be distributed?

Source: davehakkens.nl
There’s no ‘relay’ found, just the electronics circuit which does the switching. So this circuit is some different from the general relay circuit that is activated by transistor but here triac is. *ssr catalogs, brochures, flyers, and other marketing materials are the property of ssr. In order to handle ac, a second mosfet is added, as shown in figure 2..

Source: pucukcintya.blogspot.com
A ssr (solid state relay) is a semiconductor switch. Discussion starter · #1 · sep 14, 2013 (edited) ssr wiring schematics / diagrams. This is the circuit diagram of solid state relay. It has no moving parts, which affects the long lifetime and high reliability. It operates a similar way as a relay;

Source: electricala2z.com
These were gathered from various posts around the forum, mostly by wingrider, but many others have contributed as well. Everything is now ready, let’s see our ssr application by running it with: There’s no ‘relay’ found, just the electronics circuit which does the switching. An electromagnetic relay or emr also provides the same function but it consists of coils, moving.

Source: next.gr
The internal schematic of the solid state relay is shown in the data sheet, but showing all of the internal components in the stack exchange network stack exchange network consists of 178 q&a communities including stack overflow , the largest, most trusted online community for developers to learn, share their knowledge, and build their careers. *ssr catalogs, brochures, flyers, and.

Source: cr4.globalspec.com
Ssr or solid state relay is a compact semiconductor static device that switches or on/off the electrical or electronic signals when a control voltage applied to its input terminals. Any use of ssr marketing materials by a dealer to promote their own dealership is strictly prohibited unless permission is requested in writing and granted by ssr motorsports. It has no.

Source: circuitdiagramcentre.blogspot.com
Using a small signal, e.g. Triac is used at the place of coil relay to switch on and off. Any use of ssr marketing materials by a dealer to promote their own dealership is strictly prohibited unless permission is requested in writing and granted by ssr motorsports. Its submitted by dispensation in the best field. Ssr or solid state relay.

Source: circuit-diagramz.com
Everything is now ready, let’s see our ssr application by running it with: In order to handle ac, a second mosfet is added, as shown in figure 2. Your second angular universal project has been automatically setup! This is the circuit diagram of solid state relay. Daytime running light wiring diagram.

Source: huimuindustrial.wordpress.com
Can the ssr schematic be distributed? In reality, it is not a relay after all. Its submitted by dispensation in the best field. Connection diagram of ac control ssr connection diagram of ssr ac 230 control / 230v ac n.o. Ssr or solid state relay is a compact semiconductor static device that switches or on/off the electrical or electronic signals.

Source: electricaltechnology.org
It has no moving parts, which affects the long lifetime and high reliability. In the bulk power system, how do we estimate the load dynamic characteristic and construct a model? It operates a similar way as a relay; Ssr or solid state relay is a compact semiconductor static device that switches or on/off the electrical or electronic signals when a.

Source: pucukcintya.blogspot.com
Thought it would be nice to post all schematics / diagrams for the ssr here so people could look for everything on one place. Daytime running light wiring diagram. This ‘relay’ is placed in between one of the 115/220v ac wires even though it’s typical practice to leave the. Isolation between the input and the output of an ssr. An.