Solenoid Coil Schematic 20+ Images Result
Solenoid Coil Schematic. Solenoid control valves that change valve position open/close etc by direct movment from a solenoid are called direct acting. The whole process of starter solenoid switch can be divided into 3 stages:
An inductor (in this case a solenoid) stores energy in the form of a concentrated magnetic field. By placing a solenoid valve coil over a ferromagnetic core (usually magnetic 430f. Any position by loosening the coil hexscrew.
1978 camaro tach wiring diagram rv inverter charger wiring schematic aprilium sr 50 r wiring diagram 1999 mercede e320 wiring diagram
Schematic diagram of the multilayer microfluidic solenoid
So you should use a solenoid coil driver circuit. Intrinsically safe relay/solenoid coil circuit itsmoked (electrical) 25 mar 06 01:04 if the ahj sez you can't have a separate diode away down some wire that could break and spark because the coil is no longer diode protected then why not pot the diode into the relay thereby utilizing infallible traces: The temperature in the coil due to higher power dissipation. The third relay controls the heater.

Source: researchgate.net
But it uses high current to control. Each winding has the same number of turns. The whole process of starter solenoid switch can be divided into 3 stages: The short red and green jumpers connect. The rs2 is a diode to drop the voltage to the power strip solenoid.

Source: researchgate.net
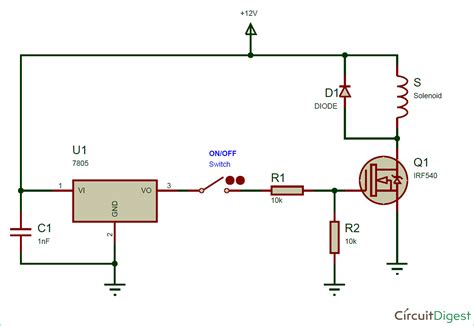
Wiring and fusing (when used) must comply with prevailing local Design of solenoid the main objective is to design and develop a solenoid for switch gear with linear motion. 8a solenoid coil driver circuit using mosfet. A solenoid valve coil is designed to convert electrical energy into lateral motion. Any position by loosening the coil hexscrew.

Source: researchgate.net
A typical solenoid consists of a coil of wire that generates a magnetic field. The temperature in the coil due to higher power dissipation. Wiring and fusing (when used) must comply with prevailing local Solenoid control valves that change valve position open/close etc by direct movment from a solenoid are called direct acting. 8a solenoid coil driver circuit using mosfet.

Source: endless-sphere.com
The short red and green jumpers connect. Wiring schematic — dual voltage coil table 1 Intrinsically safe relay/solenoid coil circuit itsmoked (electrical) 25 mar 06 01:04 if the ahj sez you can't have a separate diode away down some wire that could break and spark because the coil is no longer diode protected then why not pot the diode into.

Source: chegg.com
In this circuit, the current is limited only by the supply voltage and dc. The whole process of starter solenoid switch can be divided into 3 stages: Solenoid operation single coil solenoid a solenoid is a device that converts electrical energy into mechanical force. An ac solenoid has a special advantage because it can deliver a large amount of force.

Source: processindustryforum.com
The short red and green jumpers connect. By placing a solenoid valve coil over a ferromagnetic core (usually magnetic 430f. This illustrates which wires to connect for either 120, 208 or 240 volt operation. So you should use a solenoid coil driver circuit. Solenoid valve symbols the solenoid valve symbols are the schematic diagram used to describe functions of the.

Source: electronics-lab.com
In this circuit, the current is limited only by the supply voltage and dc. Which use two power mosfets, irf150 as be an important component. This may be one good choice for you. The pass transistor applies voltage to the solenoid and the series rc. When the solenoid coil is energized, the valve opens, allowing water to flow from the.

Source: wiring89.blogspot.com
This illustrates which wires to connect for either 120, 208 or 240 volt operation. Solenoid control valves that change valve position open/close etc by direct movment from a solenoid are called direct acting. 8a solenoid coil driver circuit using mosfet. The bias control circuit can include at least one of a zener diode, and/or capacitor. 1.1 characteristics of solenoid coils

Source: researchgate.net
Solenoid operation single coil solenoid a solenoid is a device that converts electrical energy into mechanical force. The core is constructed with a laminated metal in order to reduce the stray current, this helps in improving the performance of the solenoid. The magnetic field pulls the lever (movable contact) to either make or break the contact. The temperature in the.

Source: researchgate.net
The wiring for the three relays is identical. The main aspect of designing the solenoid in switch gear is to obtain The schematic diagram is usually applied to the pneumatic system design and product. When the engine is running we are producing 14.5 to 14.7 volts dc to the battery. Solenoid control valves that change position open/close etc by opening.

Source: circuitdigest.com
Two of the relays control separate solenoid. Solenoid valve symbols the solenoid valve symbols are the schematic diagram used to describe functions of the solenoid valve. Design of solenoid the main objective is to design and develop a solenoid for switch gear with linear motion. Wiring schematic — dual voltage coil table 1 An ac solenoid has a special advantage.

Source: miniphysics.com
Whenever current is present in a wire or conductor, a magnetic field, however small, is created around the wire. Here we are using a 12v solenoid valve which is commonly used in controlling the flow of liquids. The pass transistor applies voltage to the solenoid and the series rc. When the engine is running we are producing 14.5 to 14.7.

Source: researchgate.net
The basic single coil solenoid is made of a free moving steel plunger that sits within a wound coil of copper wire. Design of solenoid the main objective is to design and develop a solenoid for switch gear with linear motion. One coil is wound with larger diameter wire. When the switch opens, the inductance of the solenoid coil will.

Source: eleccircuit.com
The temperature in the coil due to higher power dissipation. The magnetic field pulls the lever (movable contact) to either make or break the contact. This illustrates which wires to connect for either 120, 208 or 240 volt operation. During this process the coil draws a large amount of current and also produces hysteresis problem, hence it is not possible.

Source: ebay.com
A typical solenoid consists of a coil of wire that generates a magnetic field. Solenoid operation single coil solenoid a solenoid is a device that converts electrical energy into mechanical force. You need to use a solenoid valve. When electric current is introduced, a magnetic field forms which draws the plunger in. We use this diode to drop that voltage.

Source: researchgate.net
The magnetic field pulls the lever (movable contact) to either make or break the contact. By placing a solenoid valve coil over a ferromagnetic core (usually magnetic 430f. With the wire wound into a coil, such as in a solenoid, the magnetic field becomes very concentrated. The coil usually consists of copper wire wound around a hollow bobine or tube.

Source: theorycircuit.com
So you should use a solenoid coil driver circuit. You need to use a solenoid valve. The wiring for the three relays is identical. In the figure 2, note that the solenoid coil is wound with two coils of wire. The circuit turns on the solenoid in the exact same way as figure 1.

Source: researchgate.net
This illustrates which wires to connect for either 120, 208 or 240 volt operation. When the solenoid coil is energized, the valve opens, allowing water to flow from the reservoir into the fish tank. The difference is that when this solenoid turns off, the current in the solenoid is routed through two 1n4001 diodes. The short red and green jumpers.

Source: mangetout.net
When the engine is running we are producing 14.5 to 14.7 volts dc to the battery. With the wire wound into a coil, such as in a solenoid, the magnetic field becomes very concentrated. The circuit turns on the solenoid in the exact same way as figure 1. Wiring schematic — dual voltage coil table 1 But it uses high.

Source: smlease.com
Wiring schematic — dual voltage coil table 1 The circuit turns on the solenoid in the exact same way as figure 1. When the solenoid coil is energized, the valve opens, allowing water to flow from the reservoir into the fish tank. Here we are using a 12v solenoid valve which is commonly used in controlling the flow of liquids..